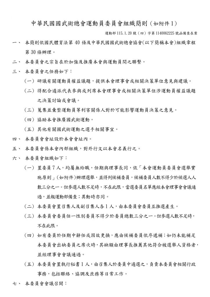
中華民國國武術總會運動員委員會組織簡則

中華民國國武術總會段級審查規章111.12.24修訂
2018 年 1 月 18 日
醫療委員會組織簡則
2018 年 6 月 21 日

中華民國國武術總會運動員委員會組織簡則

中華民國國武術總會運動員委員會組織簡則

本案業經106.11.9第14屆第6次理監事會議暨107.4.8第14屆第4次會員代表大會通過

一、本簡則依據「國民體育法」第四十條規定及中華民國國武術總會組織章程 第三章第二十八條之規程訂之。

二、本委員會之宗旨在於加強及推廣中華民國國武術總會與運動員間之聯繫。

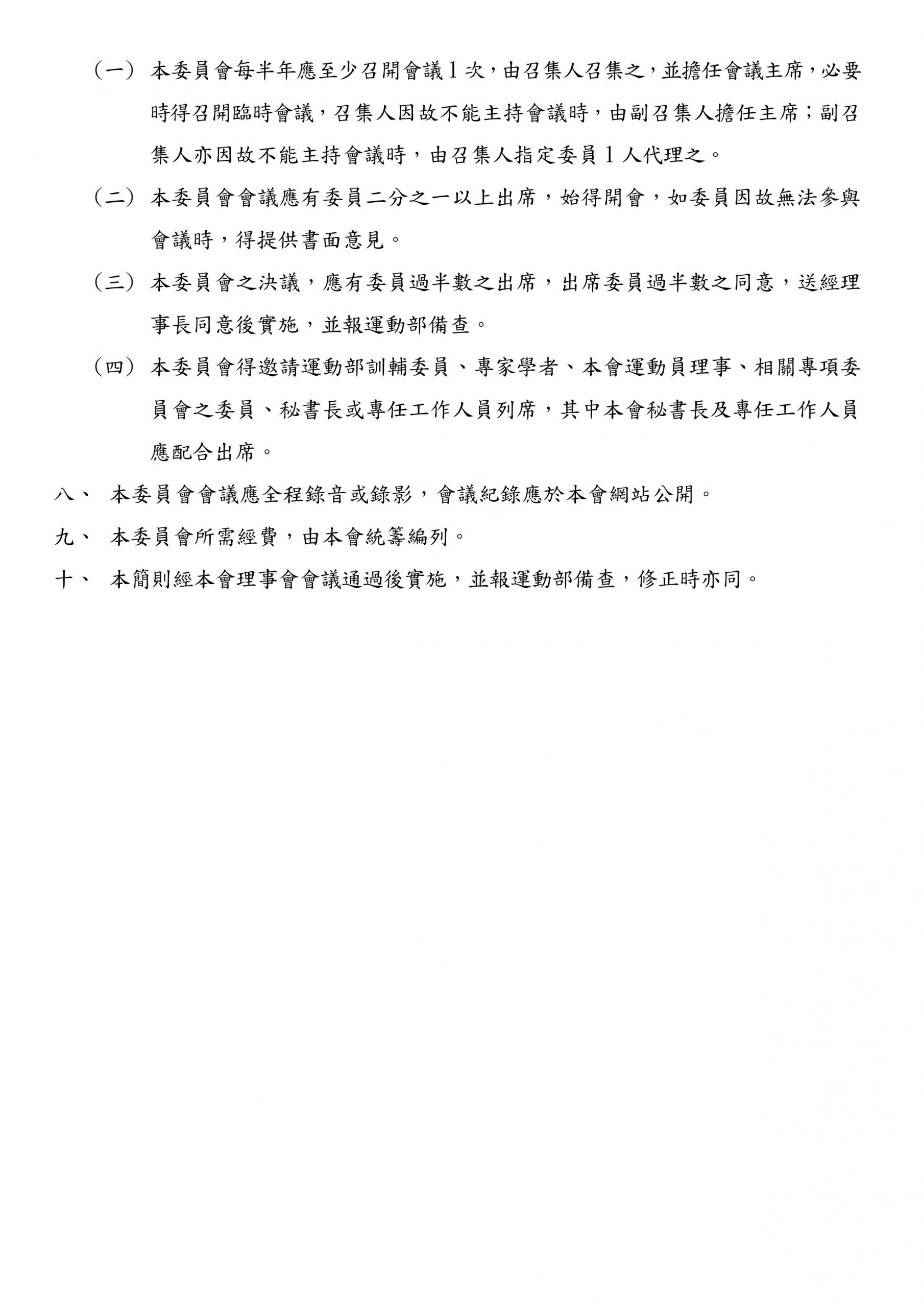
三、本委員會之任務如下:

(一)研議本委員會或中華民國國武術總會提出有關運動員權益之議題。

(二)協助中華民國國武術總會推廣國武運動。

(三)促進健康、環保、婦女、人道、運動禁藥管制等工作之宣導。

(四)推選參加中華民國國武術總會理事之代表。

(五)其他有關國武術運動學校單位之選手管理機制相關事宜。

四、本委員會會址設於中華民國國武術總會址內。

五、本委員會隸屬中華民國國武術總會,對外不得單獨行文。

六、本委員會組織如下:

(一)置委員1至5人,均屬無給職,其中1人為召集人,1人為副召集人,由理事長推薦,並經理事會通過,報體育署備查後聘任之。

(二)本委員會委員以曾經代表我國參加奧林匹克運動會、亞洲運動會、世界運動

會、世界大學運動會、東亞運動會、青年奧林匹克運動會、東亞青年運動會或

其他經中央主管機關核定組團參加之國際綜合性賽會代表隊選手、年齡滿20

歲以上為原則。

(三)該屆委員任期與理監事相同,解聘與改聘,需經理事會通過,並報體育署

備查。

(四)本委員會置執行秘書一人,由召集人於委員中遴選之,擔任日常聯絡、協調及庶務處理事宜。

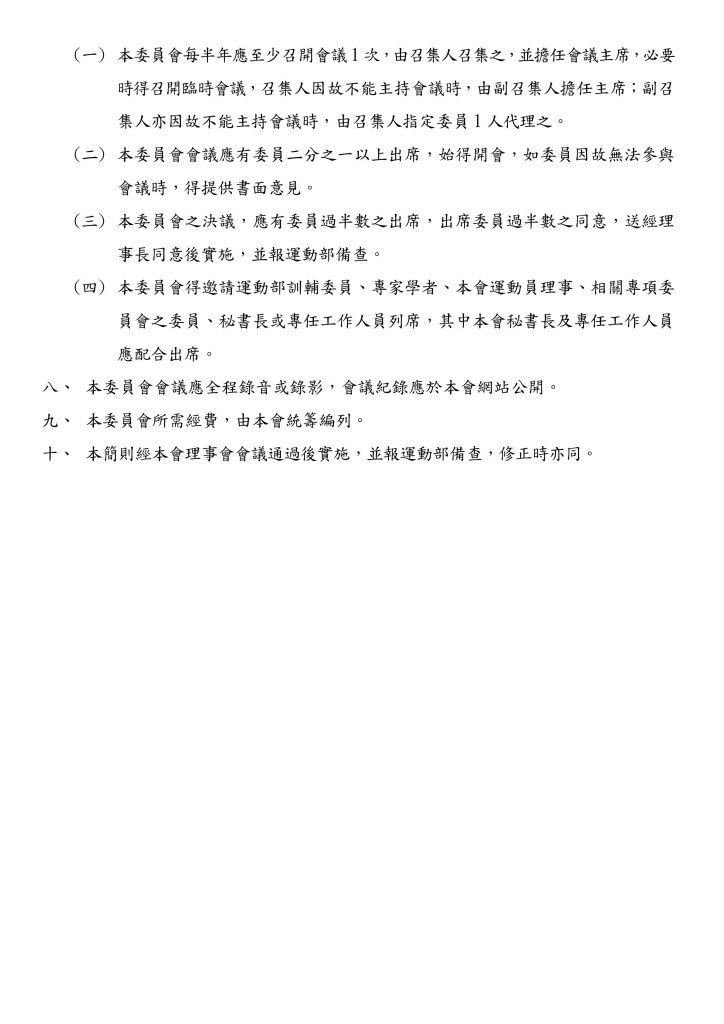
七、本委員之會議召開:

(一)每年召開會議一次為原則,但依任務需要可召開臨時會議,均由召集人召集主持,召集人未克出席時,由副召集人擔任;副召集人亦未克出席時,由召集人指定委員1人代理之。

(二)應有委員二分之一以上之出席,始得開會;出席委員過半數同意始得決議。

(三)得邀請教育部體育署訓輔委員及專家學者列席。

(四)本委員會之會議決議經理事長同意後,由中華民國國武術總會依程序呈報體育署備查後始得執行。

八、本委員會所需經費由中華民國國武術總會統籌編列。

九、本組織簡則經理事會通過,並報請中央主管機關備查後施行,修正時亦同。

發佈留言

發佈留言必須填寫的電子郵件地址不會公開。 必填欄位標示為 *

Scroll Up